Member Renewal Workflow #
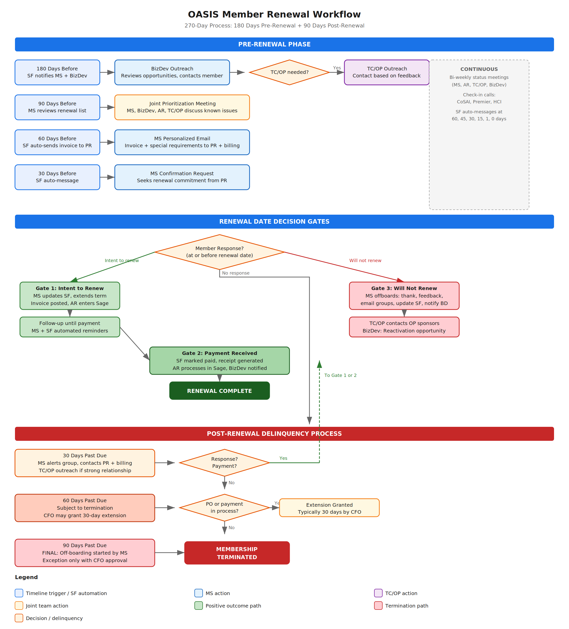
This workflow manages Member renewals from initial outreach through payment or termination. The process spans approximately 270 days total (180 days pre-renewal plus 90 days post-renewal) with multiple touchpoints and decision gates. This document covers the Overall Workflow Timeline applicable to both TC and OP renewals.
Click image to embiggen, or get a hi-res version to print
Click image to embiggen, or get a hi-res version to print
Sections #
- Overview — Purpose and scope of the 270-day renewal process
- Roles, Responsibilities, and Departments — Staff glossary and departmental responsibilities
- Key Tool Dependencies — Higher Logic, Salesforce, Sage, Groups.io, and other systems
- Overall Workflow Timeline — Pre-renewal milestones from 180 days through 30 days before renewal
- Renewal Date Decision Gates — Gates 1 through 4: intent to renew, payment, non-renewal, and no response
- Post-Renewal Delinquency Process — 30, 60, and 90 days past due: escalation and offboarding
- Appendix A: Future State Proposals — Consolidated future capabilities and system enhancements identified by staff

